污污漫

当前位置: 污污漫 > 管理服务 > 政策规定 > 学院规章制度 > 正文

学院规章制度

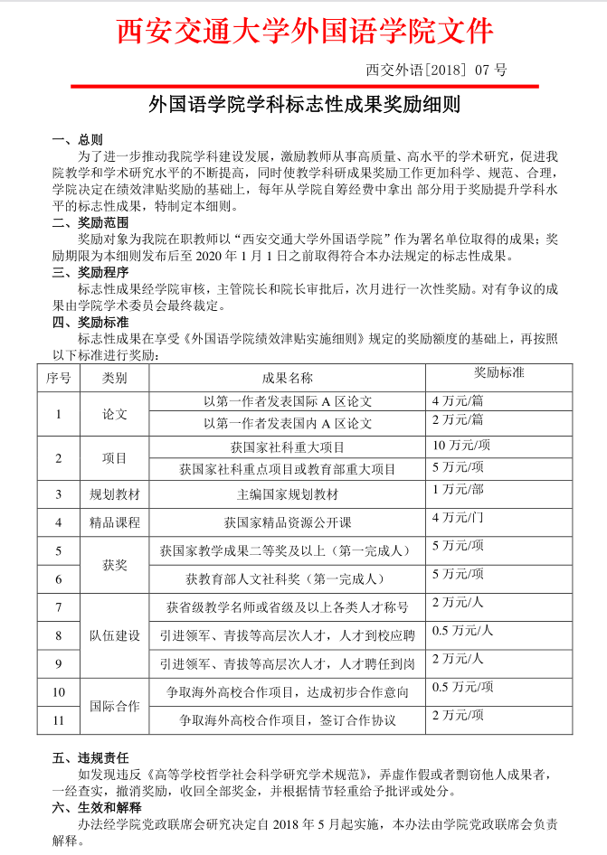
污污漫 标志性成果奖励细则

发布时间:2018-09-13     点击量:      来源:

污污漫

友情链接

地址:陕西省西安市咸宁西路28号      邮编:710049
学院联系电话:029-82663712      传真:029-82665683
copyright © 污污漫 | 污污漫激情肉番漫画无删减 All Rights Reserved.