污污漫

当前位置: 污污漫 > 科学研究 > 办事流程 > 正文

办事流程

办事流程

发布时间:2014-11-25     点击量:      来源:

污污漫

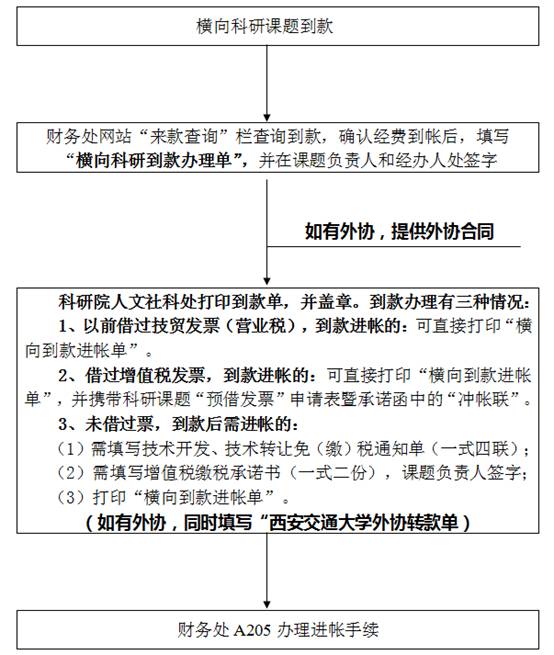
1、横向课题到款办理流程


2、横向课题预借发票办理流程

3、教育部项目结项流程

4、人文纵向课题到款办理流程

5、校内基金、基本科研业务费证明(点击下载)

友情链接

地址:陕西省西安市咸宁西路28号      邮编:710049
学院联系电话:029-82663712      传真:029-82665683
copyright © 污污漫 | 污污漫激情肉番漫画无删减 All Rights Reserved.